Creating new features for an iOS app to seamlessly save posts and collections while providing easy access and customization to them.
CASE STUDY CONTENTS
Planning & Research phase
Development & Implementation
Understanding user needs
Results & Outcomes
Ideation & Conceptualization
BACKGROUND
The challenge for this was project to add a new feature to improve an existing product. I personally use Instagram’s Saved Collections and noted some areas that could be revised for a better user flow and customization. I wanted to understand if this was a pain point for other users and most importantly why and what parts of the flow could be revised.
By revising the Saved Collections feature, my assumption is that user retention and post-engagement will improve. Content creators will also be motivated to share their exclusively created saved collections as another way to grow their community and monetize their content.
DESIGN CONSTRAINTS
Limited resources to research
Deliverable due in 3 weeks, to research and design
Seamless integration with Instagram’s existing interface
Proposed features should be designed within Instagram’s existing brand guidelines
Understanding the competition and user needs
RESEARCH PLAN
Research Methodologies
Secondary Research- Assess current users and their needs.
Competitive Analysis- Understand successful design patterns on other platforms and opportunities to grow.
Heuristic Evaluation- Evaluate the current flow in Instagram and prioritize what to assess during user interviews.
Interviews- To understand user needs and pain points.
Task-based usability testing- To understand the navigation and roadblocks while going accessing Saved Collections and Posts.
Research Objectives
Participants
Anyone using Instagram.
People who use this feature on Instagram.
People who don’t use this feature or know about it.
Timeline
2-3 days- Schedule and conduct interviews.
How usable/accessible is the current experience for Saved Collections? Were there any major pain points?
When and why do people save posts?
When and why do they access them later?
What criteria are most important for saving, organizing, searching, and filtering posts later?
SECONDARY RESEARCH
Due to a lack of resources and time for this project, I did secondary research to familiarize myself with the current users of Instagram and their expectations. This helped me brainstorm the different goals and pain points users may have based on their persona.
COMPETITIVE ANALYSIS
I performed a comprehensive competitive analysis, delving into apps such as TikTok, Pinterest, Facebook, YouTube, and Apple Music. This exploration yielded valuable insights into successful strategies as well as areas that require improvement. Within this analysis, I pinpointed deficiencies within Instagram's Saved Collections feature.
Additionally, I investigated the functionality of saving features on Microsoft and Apple desktop platforms. This examination enlightened me on opportunities to streamline and enhance the user-centric and customizable aspects of the saving process.
USER INTERVIEW METHODOLOGY
User interviews- Understand pain points, when and why they use this feature, when they used it last, and if it is helpful.
Task-based usability testing-
Observe how the users navigate through saving a post/collection
Observe how users access/customize saved posts
Number of participants- 5
Age group- 17 to 60 years old
Gender- Men and Women
USER INTERVIEWS
Before the user interviews, I did a Heuristic Evaluation, which helped me strategize which user flows I should observe and get user feedback on. I created an affinity map to consolidate my findings from the user interviews and task-based usability testing. I grouped similar findings and categorized them into Keep, Problems, Behaviors, and Goals.
INTERVIEW SYNTHESIS
The Affinity map helped me find common patterns and pain points based on everyone’s responses and my observations. I found 4 themes that helped me determine what features I wanted to add to the Saved Collections in order to improve the user experience for this project.
THEMES
UNIQUE INSIGHTS
1. Users want the option to set reminders for posts, enabling convenient access at chosen times through calendars or Instagram itself.
“If I want to access a specific post at a later time, I want the ability to set a reminder in my calendar or on Instagram which brings up that post at the chosen day/time.”
-KM
2. The user wants posts they frequently access, to automatically appear at their usual times for a more convenient experience.
“I like meditating at 4:00 am every day and I pull up the same video every morning. It would be easier if posts that I refer to often could automatically pop up at the same time per the frequency of when I access that post.”
-SM
Opportunities
- Improve searching/filtering
- Customize & organize as per user
- Improve sharing and syncing across apps
- Monetization opportunities
- Community building
- Collaborations & challenges
Aligning business goals and opportunities with user needs
GOAL SETTING
Based on my research, I was able to identify user experience opportunities to align with the business goals.
Business Goals
- Improve user retention
- Increase user engagement
- Incentivize creators to collaborate
- Improve network building/community
FEATURE SET
At this stage, I was able to list all the features that would meet user needs and business goals within the time I had. I then categorized that list into these 4 sections to prioritize which ones I would be working on for this project. I prioritized this based on the most common pain points/user needs and what can be quickly and easily implemented.
INFORMATION ARCHITECTURE
I created an information architecture to focus on enabling quick access to Saved Collections, how they can search/filter quickly, and edit, customize, and save posts and collections like they want to.
Envisioning how users will interact with new features
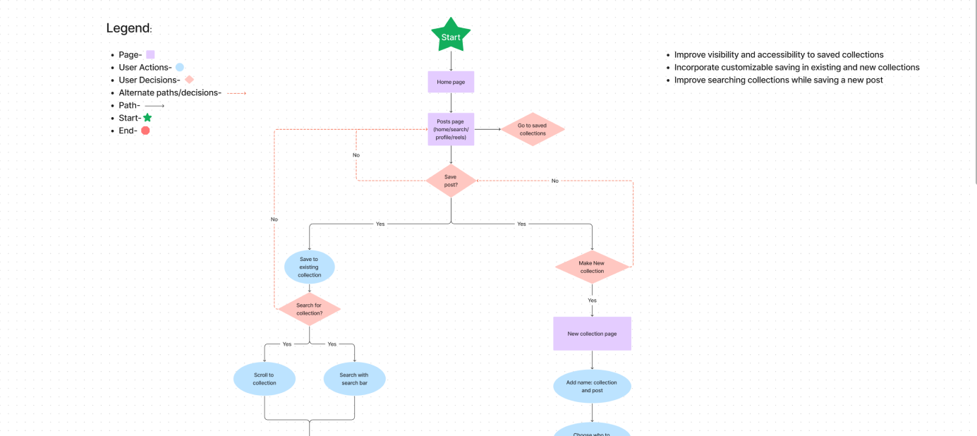
USER FLOW
Based on the research and heuristic evaluation, I was able to prioritize which features to incorporate and how to structure it so users are able to navigate through the flow easily. I created a user flow so I could map out how they would navigate through the new features in Saved Collection.
TASK FLOW
I created a task flow to gain clarity on specific tasks and how that journey would look for the user with the new features. I created 5 task flows to note how the user can achieve their goal while saving posts or accessing posts that are already saved.
Applying visual design elements to create wireframes
LOW-FIDELITY WIREFRAMES
I sketched low-fidelity wireframes to roughly map out the additions in the Saved Collection feature. This helped me visualize where I wanted to place the new features and how users would navigate through different screens.
MID-FIDELITY WIREFRAMES
I tested the low-fidelity wireframes and with the user feedback, I was able to solidify the user flow for the new features I planned to incorporate into the designs. The mid-fidelity wireframes were helpful to visualize how I wanted to incorporate the additions.
TESTING PARAMETERS
I conducted virtual usability testing with 5 new users by asking them to focus on the following things:
Accessing and using Saved Collections
Interaction with Search/Filter features
Customization of posts and collections
Sharing, editing, merging, and getting more information on the post
USABILITY TESTING
I got the following feedback from the users:
Accessing Saved Collections is still not easy to find. Might be easier if it is on the top of the page.
The drop-down buttons for Saved Collections look off.
It is hard to click on the smaller buttons that are added, like “Sort by” and “Group by”.
I love the press-down option to edit, share, reorder, etc.
I like that I can merge and re-order the posts so I can customize them based on my preference.
HIGH-FIDELITY WIREFRAMES
1. Quickly access the Saved Collections page.
Before
Problem:
Accessing saved posts is tedious- users need to go to their profile first and then access it through the settings.
After
Solution:
Now when you click on the save icon, you can access saved posts and add a new collection by clicking on the drop-down next to Collections after you save a post.
2. Easily customize and edit your posts and collections
Before
After
Problems:
Cannot edit/organize it based on the user.
Selecting multiple posts does not offer many choices for tasks.
Solutions:
Merge similar collections so users can consolidate their saved content.
Save as a new collection or merge them all into one collection.
3. Search and Filter collections/posts easily
Before
After
Problem:
Cannot search/filter easily- especially when there are a lot saved.
Solutions:
Search bar at the top
Menu icon in header to filter and edit as they wish.
I added a tab called Created for content creators so they can easily collaborate and monetize by sharing exclusive collections.
NEW ADDITIONS
Edit, filter, and merge individual posts the same as the collections mentioned above
I added a press-down feature so users can customize, share, search, reorder, and control the content privacy as needed.
Customize collections and posts so it is easy for them to remember it and come back to it.
NEW ADDITIONS
One of the most common user feedbacks I got was they wanted customized saving so it is easier to go back to the saved post. I added flexibility in naming the saved post, tagging it, and saving it in a particular folder.
I also added the Sort By and Group By features so it is easier to choose a particular collection to save the post in.
USER FEEDBACK
The search bar and menu to filter posts and collections make the accessibility better.
Editing saved posts and collections is easier because tagging similar content, naming them, and saving them in any collection is very intuitive.
I love the customization options while saving and this is easier for me to access it later.
Merging is very easy and I like this feature because now I won’t have duplicate collections.
**I acknowledge that these screens require continual refinement to achieve the optimal design. Ideally, I would have sought to conduct comprehensive research and gather additional user feedback to ensure that these designs align perfectly with Instagram's design system and prioritize user-friendliness. Unfortunately, due to constraints in both time and resources, I couldn't conduct as thorough testing as I would have preferred.
Putting all the pieces together
FINAL PROTOTYPE
With all the feedback I received, I was able to design the most user-friendly features to improve Instagram’s Saved Collections. By improving the features recommended in this case study, Instagram’s Saved Collections, user retention will improve because people will revisit saved posts.
Concluding the project & next steps
REFLECTION
My objective to improve the visibility, accessibility, customization, and organization was achievable with competitor analysis and user feedback. Analyzing what has worked for the competitors gave me an idea of what should be kept consistent and the competitor opportunities and user feedback helped me prioritize the pain points so I could incorporate those features to improve the user experience.
NEXT STEPS
Due to time constraints, I concluded this project after the final iteration however, I recognize that it requires continuous iterations to keep up with changing user needs. If I were to continue working on this feature, I would work on the following next steps:
Adding the auto-population of content that is accessed frequently at the same time, for example, meditation video, everyday at 4:00 am.
Adding calendar reminders to access a certain post at a certain time, for example, recipe video on Friday night at 4;00 pm to cook for a friend potluck.
Incorporating time-sensitive features
Design an icon for saved collections to add in the header and test if that would be even more easier to access it.
Continue testing and iterating to achieve the most optimum navigation and usability for people.
